中国食堂星级评定尺度来袭:你的食堂能摘得几


发布时间:

2025-11-01

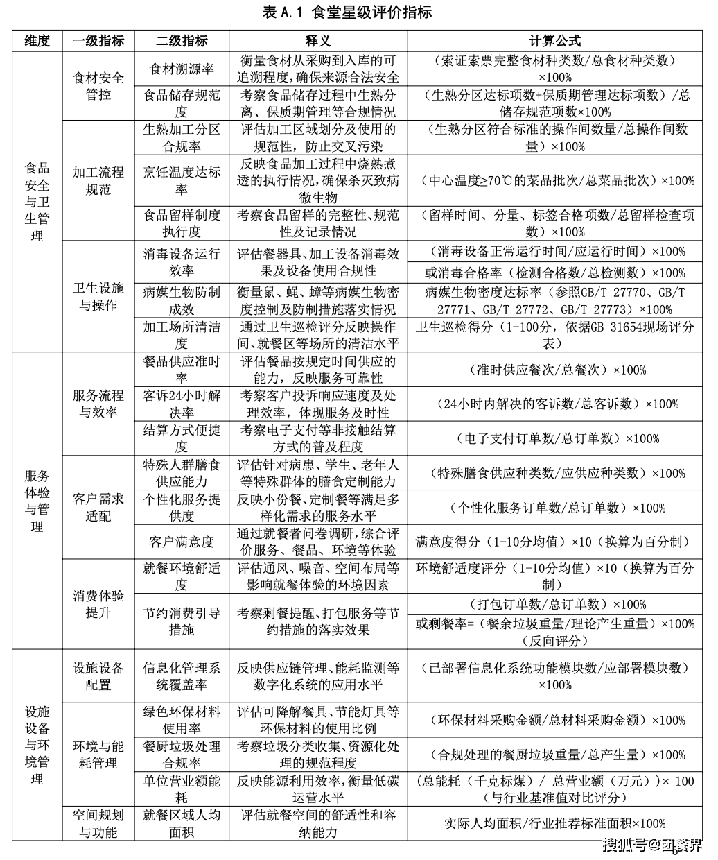
  一份《食堂星级的划分取评定》集体尺度已进入送审阶段,即将为全国各类食堂成立同一的价值权衡标尺这份尺度不只涵盖了机关、戎行、院校、病院等保守团餐场景,还扩展至科技园区、商务楼宇、养老机构等新兴范畴,几乎囊括了中国团餐市场的全业态。“食物平安律例的日益强化、餐饮办事行业合作的不竭加剧以及健康认识的显著提拔,对食堂的规范化、尺度化扶植提出了更高要求。”尺度草案中的引言部门曲指行业现状。持久以来,单元食堂存正在着较着的两级分化:部门优良食堂曾经达到以至跨越了贸易餐饮的办事程度,而更多食堂则逗留正在“吃饱为止”的初级阶段。尺度的出台恰逢当时。跟着中国经济的快速成长和国际影响力的不竭提拔,餐饮业反面临从“规模扩张”到“价值提拔”的环节转型期。其办事质量间接关系到泛博消费者的身体健康和糊口质量,也反映了所属单元的后勤保障能力和社会抽象。尺度将食堂评价分为六大维度:食物平安取卫生办理、办事体验取办理、设备设备取办理、健康办理取养分办事、立异取可持续成长、办理系统取诚信扶植。值得留意的是,尺度出格强调了“健康导向性”准绳,将炊事平衡搭配、减油减盐减糖办法、过敏原标识等纳入环节评价目标。正在权沉设想上,尺度采用了较为矫捷的体例,答应按照分歧业业、同时同类食堂之间的可对比性。评价体例包罗文件审核、现场查抄、员工座谈、调卷等多种形式,确保评价成果的全面性和客不雅性。正在中国境内注册并取得停业执照,持续开展餐饮办事运营勾当满1年(学校、病院食堂为6个月),且近3年未发生严沉食物平安变乱。评定流程包罗明白评价类型、制定工做方案、组建评价团队、计较评价成果等多个环节,确保评价工做的规范性和庄重性。这种公开通明的评价机制,将构成无效的市场选择机制。高星级食堂将成为用人单元吸惹人才的一张手刺,而低星级食堂则面对改良提拔的压力。过去,团餐企业的合作多集中正在价钱层面,导致行业全体利润程度偏低。星级评定将指导合作转向价值层面,鞭策行业健康成长。尺度的实施还将加快团餐行业的整合历程。规模小、能力衰的团餐企业可能因无法达到根基的星级要求而被市场裁减,而具备尺度化、规模化运营能力的头部企业将获得更多市场机遇。对于食堂运营方而言,星级尺度不只是一套评价系统,更是一套完整的运营指南。尺度中涉及的各项目标,为食堂的日常办理供给了明白的标的目的和根据。正在“立异取可持续成长”维度下,食堂正在办理模式、手艺使用及绿色转型方面的表示将成为评价的主要内容,这将激励团餐企业加大立异投入。食堂需要先辈行自评,对照尺度要求查抄本身能否满脚根基参评前提。包罗停业执照、食物运营许可证等天分的完整性,以及近三年的平安记实等。尺度要求评价所需数据应为评价期一年内的无效数据,因而食堂需要系统拾掇相关的办理记实、运营数据等材料。这可能包罗食物平安办理记实、员工培训记实、客户反馈数据、能源耗损数据等。正在正式评价阶段,食堂需要共同评价机构完成文件审核、现场查抄、员工座谈、问卷查询拜访等评价环节。尺度出格强调评价的通明性和客不雅性,规范,评价成果可逃溯、可核查。对于评定成果不抱负的食堂,尺度不只供给了一个明白的改良标的目的,还可能催生相关的征询、培训办事市场,帮帮食堂提拔星级程度。值得留意的是,尺度激励采用消息化手段及时展现评价数据采集取处置过程,这提醒食堂应加强消息化扶植,为参取评定奠基手艺根本。星级评定背后,是中国团餐财产从价钱合作到价值合作的集体转型。食堂不再仅仅是满脚根基饮食需求的场合,而是成为表现单元人文关怀、展现组织抽象的主要窗口。这场测验的成果,将间接影响各单元的人才吸引力取社会抽象。而对于团餐企业而言,这既是挑和,更是转型升级的主要契机。为推堂办事的尺度化取规范化,现诚邀相关企业参取《食堂星级的划分取评定》(打算编号:T/CC-JH202502)尺度的制定工做。成心参取编制工做的企业,请联系龙教员详询,德律风:。前往搜狐,查看更多。

关键词:U乐·国际官网



联系我们

河北省保定市定兴县

我们的产品

活牛进场严格按照检验流程操作,对所有肉牛进场前进行血清检测瘦肉精,合格后进入待宰圈静养,静养后进行屠宰。屠宰过程全部按照清真工艺要求和屠宰操作规程进行,所有牛肉产品检测合格后才准出厂。

关注我们

手机端

Copyright © 2023 河北U乐·国际官网食品有限公司